안녕하세요.
오늘은 그래프를 그리는 또다른 방법중, 유용한 기능에 대하여 설명해 보고자 합니다.
바로 한 그래프에 2가지 데이터를 함께 표시하는 방법입니다.
무슨 말인지 좀더 설명을 해보도록 하겠습니다.
먼저 아래 수식을 보겠습니다.
y1(x) = 10^(x/20)
y2(x) = 3700 + 2x
위와같이 y1과 y2의 함수는 다릅니다.
이 두 함수에다가 정수를 대입해 보면 아래와 같은 결과가 나옵니다.

그런데, 이 그래프를 한꺼번에 선택하여 오리진에서 표시하면 아래와 같이 됩니다.
각각의 결과는 아래와 같이 나올 것 입니다.


한 그래프는 직선이고 다른 그래프는 지수함수의 형식이니 위 두 그래프처럼 나오는 것은 당연합니다.
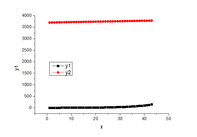
하지만, 아래와 같은 경우를 생각해 봅시다.

두개의 그래프를 동시에 그려본 것 입니다.
이렇게 나오는 이유는, 두개의 값 차이가 크기 때문에 서로 표시가 제대로 되지 않는 것 입니다.
이럴 때, 그래프3이 위의 그래프1과 2처럼 잘 드러나게 그릴 수 있는 방법이 있을까요?
가능합니다.
오리진에서는 간단하게 왼쪽/오른쪽에 또다른 축을 설정할 수 있습니다.
방법은 간단합니다.
먼저 아래와 같이, 원하는 y축2개와 x축을 선택합니다.

그리고, 아래에 있는 그래프 그리는 아이콘들 중 double y를 선택하면 됩니다!

매우 간단하죠?
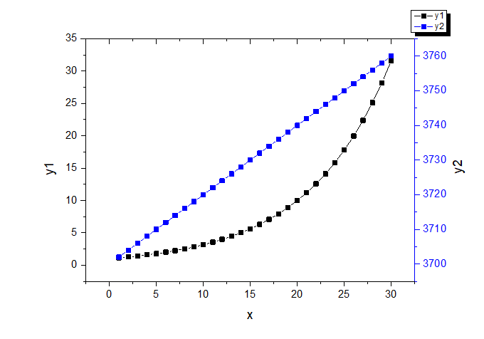
라인/점/라인+점 말고 그 옆에 Double-Y를 선택하여 그래프를 그린 경우 아래와 같은 그래프를 얻을 수 있습니다.

이 경우, y축의 오른쪽과 왼쪽에 모두 데이터를 표시하되 서로 범위 설정을 다르게 할 수 있습니다.
단, x축은 함께 묶여있기 때문에 X축은 함께 움직입니다.
이런식으로 그래프를 그리면 좀더 편리하게 데이터를 보여줄 수 있습니다.
또다른 이야기가 궁금하시면 아래 글도 읽어보세요!
[강의] 오리진(Origin) 그래프에서 간편하게 색 설정하기
[강의] 오리진(Origin) 그래프에서 간편하게 색 설정하기
안녕하세요. 오늘은 오리진에서 그린 그래프를, 원하는 색으로 배열하는 방법에 대해서 정리해보았습니다. 오리진은 기본적으로 그래프를 여러개 한번에 그리면, 아래와 같이 오리진 자체의 순서가 있습니다. 검정..
narhak.tistory.com
[강의][오리진랩] 그린 그래프 모양 정리하기
안녕하세요. 이전 글을 통해 오리진을 이용한 그래프 그리기를 설명드렸습니다. 이번에는 그린 그래프의 모양을 좀더 개선하여 원하는 레이아웃으로 수정하는 방법들 중 기초적인 부분을 설명해 드리겠습니다. 그..
narhak.tistory.com
[강의][오리진] 오리진랩 (OriginLab) 기초강의 - 그래프그리기
[강의][오리진] 오리진랩 (OriginLab) 기초강의 - 그래프그리기
안녕하세요. 오늘은 이공계에서 그래프를 그릴때 자주 사용하는 프로그램인 오리진랩(OriginLab)의 기초 사용법에 대해서 적어보려고 합니다. 이 프로그램은 아주 강력하여 여러가지 기능이 들어�
narhak.tistory.com
[강의][오리진] 직선 그래프 피팅하기 (Linear Fit)
[강의][오리진] 직선 그래프 피팅하기 (Linear Fit)
안녕하세요. 오늘은 오리진의 강력한 기능중 하나인 Fitting에 대해서 알아보려고 합니다. 간단하게 먼저 직선의 그래프 피팅을 해보도록 하겠습니다. 직선의 그래프는 다음과 같이 표현 할 수 있
narhak.tistory.com
감사합니다 ^^
'강의 > 프로그램(오리진)' 카테고리의 다른 글
| [강의][오리진] 직선 그래프 피팅하기 (Linear Fit) (2) | 2020.08.28 |
|---|---|
| [강의] 오리진(Origin) 그래프에서 간편하게 색 설정하기 (0) | 2019.12.06 |
| [강의][오리진랩] 그래프 x,y축 scale조절/log,linear등의 형식/그래프 눈금간격 등을 수정/정리하는 방법 (3) | 2018.09.27 |
| [강의][오리진] 오리진랩 (OriginLab) 기초강의 - 그래프그리기 (3) | 2018.09.26 |
| [강의][오리진] 오리진랩(OriginLab)이란 무엇인가 (0) | 2018.09.25 |